KVシリーズ 入出力ユニットの動作確認方法の紹介
1. 概要

このページでは、キーエンスのCPUユニットである「KV-1000/3000/5000/5500/7300/7500」に接続できる入出力ユニットの、当社における動作確認方法をご紹介します。当社が具体的にどのように動作確認を行っているのかを知っていただき、少しでも安心してご購入いただけるよう、このページを作成いたしました。
2. 入力ユニットの動作確認

こちらは、入力ユニットであるKV-C32XCの動作確認を実施している様子です。出力ユニットを接続し、入力ユニットが正常に信号を受信しているかどうかを、タッチパネルを使用してモニタリングしています。
キーエンスの入力ユニットは、切り替えスイッチによりDC24VとDC5Vの入力電圧を選択できるほか、入力回路には両方向入力に対応したフォトカプラが採用されており、シンク出力およびソース出力の両方に対応しています。
動作確認では、シンクタイプのKV-C32TDとソースタイプのKV-C32TCPという2種類の出力ユニットを使用し、フォトカプラ内に並列接続されたLEDがそれぞれ正常に動作しているかを確認しています。電圧の切り替えに関しては、当社が製作した専用ツールを使用して、出力ユニットごとに電圧の切り替えを行っています。お客様の環境においても、あらゆる使用状況で確実に動作するよう、念入りな確認を行っています。


この図は、KV-C32XCを動作確認する際の回路です。動作確認の際は、予めこの回路図の通りに配線されたケーブルを使って検査を行っています。

KVシリーズの拡張ユニットの中には、接続方式として脱着式端子台を採用している機種があります。画像に示すような端子台をD-subコネクタに変換する専用ツールを製作することで、配線ミスを防止し、より確実な動作確認を実現しています。
3. 出力ユニットの動作確認

出力ユニットKV-C32TDの動作確認を実施している様子です。こちらの写真は、専用ツールを接続し、出力信号の有無を確認している状況を捉えたものです。このツールは、KVシリーズのCPUユニットの記事でもご紹介しており、出力ポートの検証作業を効率化するために活用しています。
LEDを活用した確認方法は視認性が高く、ポート単位での不良を一目で判別できるようになっています。これにより、動作確認を迅速かつ確実に行うことができます。


この図は、KV-C32TDを動作確認する際の回路です。動作確認の際は、予めこの回路図の通りに配線されたケーブルを使って検査を行っています。
4. 入出力ユニットの動作確認

入出力ユニットKV-C32XTDの動作確認を実施している様子です。本ユニットは、入力・出力の両ポートを備えており、それぞれの動作を個別に確認しています。
入力ポートの確認では、先にご紹介した入力ユニットと同様に、出力ユニットを接続し、入力ユニットが正常に信号を受信しているかどうかをタッチパネルでモニタリングしています。
出力ポートについても同様に、専用ツールを接続し、LEDの点灯によって出力信号の有無を確認しています。


この図は、KV-C32XCを動作確認する際の回路です。動作確認の際は、予めこの回路図の通りに配線されたケーブルを使って検査を行っています。
5. 動作不良事例の紹介
1.リレーの故障

KV-B16RCはリレータイプの出力ユニットですが、RL305のリレーがONの状態から復帰しない症状が発生していました。リレーを個別に操作すると動作音はするものの、接点が正常に開閉しません。このような症状は、突入電流やサージ電圧による接点溶着、あるいは接点転移などが原因として考えられます。
リレー出力ユニットは、比較的大きな負荷の制御に使用されることや可動部があるため、動作不良が頻繁に発生する傾向があります。導通の確認に加えて、動作時の音にも注意を払い、動作確認を実施するようにしています。
実装されているリレーはすでに廃番となっていますが、幸いにも代替品が販売されていました。
2.トランジスタの故障

KV-C32TCPはトランジスタタイプの出力ユニットですが、ピンNo.19およびNo.22がONの状態から変化しないという症状が発生していました。基板を確認したところ、Q125およびQ131のトランジスタが故障していることが判明しました。
特にQ125に関しては、コレクタとエミッタ間付近のパッケージが破損しており、内部構造の一部が露出している状態でした。内部が急激に加熱されたと見られ、接続ミスによる負荷の短絡や過電流などが原因として考えられます。
6. 動作確認ツールの紹介

当社では、製品ごとに最適化された動作確認ツールを開発し、迅速かつ正確な動作確認を行っています。入力ユニットの動作確認の際には、PLCからの信号を元に、極性の入れ替えやDC24VとDC5Vの切り替えを行うツールを使用しています。このツールにより、手動での誤配線を防止するとともに、検査品質を向上させています。
こちらはツールを製作しているときの様子です。

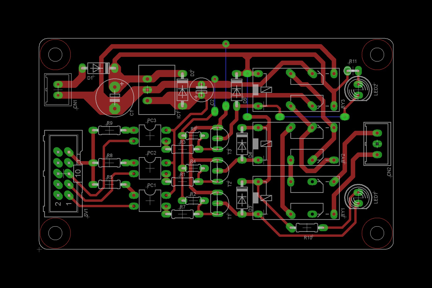
こちらは動作確認ツールの基板のパターン図です。
7. 当社で動作確認可能なKVシリーズの入出力ユニット一覧表
入力ユニット | 出力ユニット | 入出力ユニット |
---|---|---|
|
|
|
私たち保守部品.comの使命は、確実に動作するFA部品をお届けすることで皆様の生産設備を守ることです。今後も動作確認に力を入れ、お客様が安心してご利用いただけるよう最大限の努力をしてまいります。